2021年6月2日下午2点半,AV淘宝
研究生会和信息管理学院研究生会联合开展的“Python基础运用”线上讲座顺利举办。AV淘宝
信息管理学院2020级情报学硕士研究生石湘同学受邀为大家讲解Python的基础运用,活动得到同学们的热烈响应。

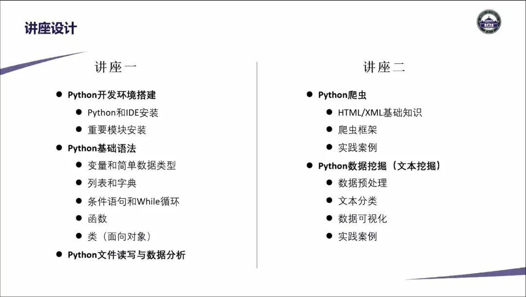
本场讲座嘉宾石湘同学为大家介绍了什么是Python、为什么要学习Python,以及向大家推荐了一些公开的学习资源,并细致地介绍了Python不同的编程环境以及安装过程,为同学们顺利使用Python打下良好的基础。

随后,石湘同学为下次讲座做了一些铺垫,介绍了文件读写与数据分析的基本操作方法和涉及的第三方库。
嘉宾分享结束后,几位同学对石湘同学讲授的内容进行了提问,石同学对此一一作出了解答。

石湘同学的详细讲解让同学们对Python的基本知识和基本实操有了一定的了解,激发了同学们学习Python的兴趣。希望同学们能够将本次讲座学到的知识应用于自己的科研工作中。
来源:研究生会学术科技部