一、学术专著出版经费申请流程

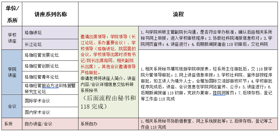
二、学术讲座/会议申办流程

三、科研经费预借发票办理流程
线下借票取消,只有线上借票方式,线上借票办理流程详见:学院官网——下载专区——科研经费线上借票系统操作流程。
四、科研经费上账流程
(一) 横向经费上账:
1) 未开具发票的横向经费上账,需携带已审核盖章的科研经费入账单、项目合同(原件/复印件)、合同开票信息开具发票并办理上账。
2) 已办理过预借发票手续的横向经费上账,需携带已审核盖章的科研经费入账单、项目合同(原件/复印件)、预借发票的借款单冲销联、已预借票据复印件(或照片)办理上账。
(二、)纵向经费上账:
1.国家重点研发计划(含原863、973、支撑计划、公益行业项目等),国家重大专项、民口专项等经费上账,需携带已审核盖章的科研经费入账单、经费分割单、项目/课题任务书(含子课题任务书)和项目预算(含项目总预算及子课题分预算)(原件/复印件)办理上账。拨款单位有票据开具要求的,需在上账同时办理。已预借票据的需提供已预借票据复印件(或照片)。
2. 国家自然科学基金经费上账,需携带已审核盖章的科研经费入账单、经费分割单、课题计划书、项目预算(原件/复印件)办理上账。有协作单位的项目还需同时提供合作协议和课题分预算。拨款单位有票据开具要求的,需在上账同时办理。已预借票据的需提供已预借票据复印件(或照片)。
3. 其他纵向经费上账,需携带已审核盖章的科研经费入账单、项目批文(公函/立项通知/拨款通知/申报材料/任务书/计划书)或其他有效纵向课题证明材料(原件/复印件)办理上账。拨款单位有票据开具要求的,需在上账同时办理。已预借票据的需提供借款单冲销联、已预借票据复印件(或照片)。
备注:(办理地点:当代楼综合事务服务中心二楼办事大厅19号窗口)
1. 科研经费上账的项目合同需同时盖有双方单位法人公章、双方法人代表签章及合同签订日期,视为有效。
2. 上账的课题经费如有外协费的,项目主合同中应明确规定相关外协条款和签订有效外协合同(原件/复印件)。
3. 项目经费有经费分解的,需携带经费分解表和分解后所有分解人/被分解人的入账单一并办理上账。
4. 国防项目上账,科研经费入账单上需加盖先进技术研究院公章,同时由先进院项目审核人手写标注项目类别并审核签字。有间接费的项目需同时提供先进院审核盖章的经费分割单。
5. 已办理免税手续的项目经费上账,除携带上述上账材料外需同时提供凭技术合同认定登记及技术性收入核定证明单上账并开具免税发票。
6. 科研经费入账单:科技类项目在科研系统中立项、认领经费审核后打印;人文社科类项目在人文社会科学管理系统中立项、认领经费审核后打印。
六、中国银行到款查询

七、国家社科基金项目申报、中期检查、结项等管理流程
1.1月初学校组织申报动员会,学院科研办协助组织、通知系所有申报意向的老师参会学习
2.1月中旬学校发布国家社科基金项目申报通知
3.学院主页发布项目申报通知,同时在各系所群转发通知
4.科研办项目负责人统计有申报意向的老师名单、选题及申报信息
5.建立项目申报服务微信群,对申报中出现的问题及时沟通解决
6.1月底组织学院申报论证会,邀请专家和社科院负责领导和工作人员对申报人员进行指导
7.邀请专家对申报人员进行一对一指导
8.2月中下旬学校社科院召开学校认证会,学院项目负责人协助社科院完成组织工作
9.3月初申报人报送纸质和电子版的申报材料
10.学院项目负责人对报送材料的排版版式、填报信息(包括经费预算等)进行审查
11.学院项目负责人统一把申报材料报送给社科院,由社科院进行复审,发现问题再由学院项目负责人通知申报人员尽快修改
12.立项通知书下达后,项目负责人在国家社科管理平台上填写项目预算
13.学校对立项项目给予配套经费支持,通知立项项目负责人填写预算任务书和承诺书,由学院科研办项目负责人统一到学校财务部办理经费上账手续
14.项目研究期间会对各项目进行中期检查,提醒项目负责人按照要求节点科学使用经费,另外按照要求做好项目结项准备
15.项目研究期限一般为5年,提醒项目负责人准备好结项需要的各项材料提交结项申请
16.国家社科基金项目成果出版物登记报送工作,在平台登记并报送出版物实物材料到学校社科院
八、国家自科基金项目申报、管理、结项流程
(一)申报
1.学校科发院发布项目申报通知,学院转发到院官网,并通过系所秘书转发到各系所工作群中。
2.1月初,通知报名老师参加学校组织的申报动员会,会上向各位参会老师通报上一年的项目申请资助情况通报及新一轮申请工作布置。同时邀请获得项目资助的老师作经验分享。
3.2月中下旬,学院科研秘书参加学校科发院召开国家自科形式审查培训会。
4.3月11日左右,申请人系统中提交申报书,由科发院再次进行形式审查。如有不符合标准的系统退回,学院通知相应老师进行修改后再次提交终稿。
5.3月19日前,科发院统一将申报书提交到基金委。
6.4月中下旬,国家基金委反馈形审结果,由科发院反馈到学院科研秘书,相关申报人也会在系统中收到相关反馈意见。如有老师项目审核有问题,则协助老师申请复审。
7.8月中下旬,科发院转发基金委资助情况到学院。学院科研秘书助申报老师重新在系统中填写申报计划书。
8.9月中旬,协助并提醒老师完成填写。自行在线上提交,由学院科研办作为二级单位负责人进行审核,通过后,将纸质版材料交学院科研办,有科研办统一交科发院。
(二)中期进展管理
1.项目进展报告。
发布具体通知。一般会在每年11月前后发布通知。学院秘书通知项目负责人根据通知要求在线提交进展报告。
2.经费上账(含直接费和间接费)。
(1)科发院将清单发到学院科研办,有科研办仔细核对各项信息(特别是项目负责人有变更二级单位的情况),并将本单位人员信息从总清单中提取出来单独建表,避免有人员遗漏。新表命名为《院系名称+20XX年X月第X批国家基金直/间接费上账清单+核销代码+院系总金额》并将表中信息填写完整后发送到指定邮箱。
(2)学院科研办科研财务助理携带院系签字盖章俱全的纸质版经费上账清单2份(科发院窗口留存1份,财务上账1份)到当代楼科发院13号窗口现场审核无误后在上账清单上盖章后办理上账。应财务部要求,在通知指定时间段内办理上账,上账需携带科发院审核通过后的院系清单及相关材料,如有外拨经费,还需要携带外拨经费合同复印件作为附件。
3.调预算。
(1)将学校通知挂到学院官网,并根据通知中的申请人范围转发给相应的项目负责人,并强调具体的预算调整原则。
(2)在规定时间内,项目负责人提交纸质版《申请表》一份(附件1)和相关纸质附件(计划书主页
和预算页等)到学院科研办进行审核,审核后统一提交学校科发院审核。
(3)科发院将审核通过的纸质版《申请表》发还学院。学院科研办将科发院审核完毕的纸质版《申请表》到财务部科研经费管理办公室集中办理预算调整事宜。
(4)每个项目至多可调两次预算。时间分别为5月和11月。结题当年的11月调预算最佳。
(三)结项
每年12月初,学校科发院会发布本年度需结题的项目。根据通知,告知相应老师填写上传结项资料,办理结项手续。
1.通知、协助各老师在系统中上传经费结算文件和明细。从系统中打印所有文件,学院负责人签字盖章后交财务部做经费审核。核对通过后,将盖章的经费审核纸质文件交给相应老师,并让其重新上传系统。
2.在系统中审核上传结项文件。收集纸质结项文件在规定时间内交科发院。
九、国家基金项目变更流程
(一)项目转出
1.项目负责人离职,并进入新依托单位工作。
2.项目负责人提出书面申请,并取得AV淘宝
科研副院长亲笔签字同意,院系盖章。
3.项目负责人在isis系统中在线提交《项目变更申请》,并打印纸质版,交新依托单位盖章。
4.持公章签字完备的书面申请(第2条)、纸质《项目变更申请》(第3条)、《AV淘宝
公章使用申请审核单》及必要的附件到学校科发院项目处101办理项目转出审批。
(二)项目转入
1.项目负责人正式入职我校工作。
2.项目负责人书面申请,并取得AV淘宝
科研副院长亲笔签字同意,院系盖章。
3.项目负责人在isis系统中在线提交《项目变更申请》,并打印纸质版。
4.持公章签字完备的书面申请(第2条)、纸质《项目变更申请》(第3条)和《AV淘宝
公章使用申请审核单》到学校科发院项目处101办理项目转入审批。
(三)参与者变更
1、项目负责人提出书面申请,并取得AV淘宝
科研副院长亲笔签字同意,院系盖章。
2、项目负责人在isis系统中在线提交《项目变更申请》,并打印纸质版。
3、持公章签字完备的书面申请(第2条)、纸质《项目变更申请》(第3条)、《AV淘宝
公章使用申请审核单》及必要的附件到学校科发院项目处101办理项目信息变更审批。
十、教育部人文社科一般项目申报流程
1、学校通知(社科院网页,工作群)
2、学院网页通知
3、进一步通知各系所,确保通知到每位老师
4、动员、沟通,整理反馈信息等
5、申报老师填写申报表(社科网)
5、特殊情况处理,提供个性化服务
6、学院学校申报论证会
7、申报结果统计
8、教育部组织评审
9、公示获批项目
10、获批项目纸质材料准备,各部门签章报送教育部
11、新闻报道
十一、(湖北省,武汉市)社会科学优秀成果奖申报 流程
1、学校通知(社科院网页,工作群)
2、学院通知(学院网页,系所工作群)
3、针对性通知部分老师
4、申报老师填写申报表,准备相应的原件、复印件
5、申报老师咨询、沟通等事宜
6、科研办收申报表、附件材料等电子版、纸质版
7、科研办制作相关申报汇总表、审核各种材料是否齐全
8、到学校相关部门盖章签字
9、将相关材料电子版、纸质版交学校社科院
10、将材料送省、市社科联
11、组织评奖
12、获奖公示
13、新闻宣传
14、颁奖、证书奖金发放
十二、AV淘宝
国家重点研发计划项目申报流程
1.学校发布项目申报通知,转挂到学院官网,并让系所秘书通知到各系所工作群。将参加申报的老师名单汇总到科发院。
2.凡参加国家重点研发计划项目申报的人员,需进行在研项目查重,确定参与人员是否限项(具体要求见申报指南),对于不确定的限项规则请先致电科发院项目处102办公室(027-68773977)确认后再行申报。

3.以AV淘宝
为牵头单位进行新项目申报的项目负责人,有以下两种情况:
(1)已在国家科技管理信息系统公共服务平台开通账号和密码的 ,学院统一需向科发院提供以下信息:申请专项名称、项目名称和项目负责人姓名。

(2)没有在国家科技管理信息系统公共服务平台开通账号和密码的,学院收集后统一先向科发院提供以下信息由科发院负责开通:登录名和密码(无需提供,由科发院按规则统一创建)、姓名、性别、出生日期、职务、手机、固定电话、邮箱和证件类型及号码。

4.预申报阶段的联合申报协议步骤
(1)在科发院网站上下载纵向项目用章申请表,网址如下://kfy.avtb10.com/。
该表用于涉及纵向类项目(包括973、863、重大专项、支撑计划、重点研发计划、国家自然科学基金、国际合作、省市基金以及人才类项目等)的用章申请。须提供待办理文件的原件,并收存复印件。
(2)预申报阶段的联合申报协议见科发院网站下载专区:国家重点研发计划联合申报协议书(模板仅供参考)。
(3)需要学校提供自筹经费来源证明的,需另向科发院集中提供自筹来源说明,见下:
关于自筹经费来源的说明
AV淘宝
科学技术发展研究院:
XXXX学院(系、中心)XXX教授拟牵头(参与)申报国家重点研发计划“专项名称(如数字诊疗装备研发)”重点专项20XX年项目“项目名称”(项目编号:YS2018YFC010378)。 根据20XX年国家重点研发计划项目申报指南中的有关要求,AV淘宝
需承担自筹经费XX万元人民币。若项目批复立项,则自筹经费由课题组(或由相关合作企业配套提供)自行解决,不需学校另行配套。
特此说明
项目负责人签字:
学院负责人签字:
单位公章:
日期:20XX年X月X日
注:AV淘宝
签订的联合申报协议和相关科技合同,统一加盖AV淘宝
技术合同专用章(校长授权,科技部备案),不再加盖AV淘宝
公章。
(4)项目预申报书填写
a.电子版网上填写
在国家科技管理信息系统公共服务平台(//service.most.gov.cn/)上进行在线填写,具体填写要求参见根据相关专项指南。填写完后,认真核对检查,确认无误后,在网上申报截止日前三个工作日,提交二级单位管理员审核。其中,推荐单位填写教育部,项目联系人和财务负责人相关信息咨询科发院项目处102室后进行填写。
b.纸质版打印
提交专业机构后,下载纸质版,根据指南要求的份数额外制作2份(一份科发院留存,一份申报人留存),然后由学院统一交到科发院102办公室申请AV淘宝
公章使用审批单,到学校行政楼105室加盖公章,之后交至科发院102办公室,由科发院统一寄送。
4.正式申报
预申报形式审查和网络评审通过后,根据通知,在网上填报正式申报书和预算申报书,并在截止日期三个工作日前进行网上提交。然后,根据指南要求的份数再额外制作2份(一份科发院留存,一份申报人留存),然后学院统一到科发院申请AV淘宝
公章审批单,到行政楼105室加盖公章,之后交至科发院102办公室,由科发院统一寄送。
5.视频答辩
正式申报书形式审查通过后安排项目视频答辩,具体答辩时间地点和要求见相关专业机构通知。
注:国家科技重大专项申报步骤及相关要求参考以上内容执行。