05 附件四 AV淘宝 国家自然科学基金项目形式审查明细表(2019).docx (25.59 KB)
07 AV淘宝 __________学院参与申报外单位国家自然科学基金项目的情况说明(2019).docx (19.56 KB)
08 国家自然科学基金项目 合作申报协议(AV淘宝 ).doc (36.50 KB)
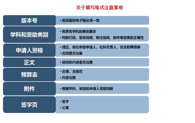
(学院版)关于填写格式注意事项.docx (5.11 MB)
学院联系人:吴凯 68753845
科研与学科建设办公室
上一条:[协议项目]NEOMA商学院与AV淘宝 3+2项目宣讲会
下一条:【项目申报】教育部社科司关于2019年度教育部哲学社会科学研究后期资助项目申报工作的通知